In 2018, a two-part article was published on this blog (part 1 here, part 2 here) challenging the parentage of Charles E. Boles aka ‘Black Bart’ an infamous US outlaw, who committed some 28 holdups of Wells Fargo stagecoaches in California between 1875 and 1883. Charles is reported to have been born in Norfolk, England, to John and Maria Bowles, and his family emigrated to Alexandria, Jefferson County, New York, in 1830, when Charles was a baby.
Most accounts of Charles’ life state that his parents were John Bowles and Maria Leggett of Great Yarmouth, Norfolk. However, in part 2 of the article, it was pointed out that children born to the Great Yarmouth couple did not fit with the children named in John Bowles’ will, proved in the US, in 1872 (New York, Surrogate’s Court, Jefferson County, Minutes, Vol I-J, 1868-1873, p. 312, John Bowles, 12 October 1872). In addition, John and Maria Bowles of Great Yarmouth can still be found there in the 1841 (TNA, HO 107/794/1/38/20) and 1851 (TNA, HO 107/1806/163/3) censuses, long after we know Charles and his parents were in the US.
Part 2 presented a detailed and complex case arguing that, in fact, Charles E. Boles was baptised in Bressingham, Norfolk, as Charles Burch on 25 October 1829 to John Burch and his wife, Maria Hall (NRO, PD 111/4). The research was particularly challenging for two reasons: firstly, the family appear to have been non-conformists and there is patchy survival of the records of dissenting churches from this period, but primarily because the family used two surnames, Burch (or Birch) and Bowles. The most likely explanation for this is that John’s father, James, was born illegitimately to a mother named Birch, but that his father was a man named Bowles. Indeed, there is a baptism in Wymondham of James ‘base child’ of Elizabeth Birch, on 25 September 1753 (NRO, PD 184/3) which may well be him, and the Wymondham parish registers show there were also families named Bowles in the parish, at the time.
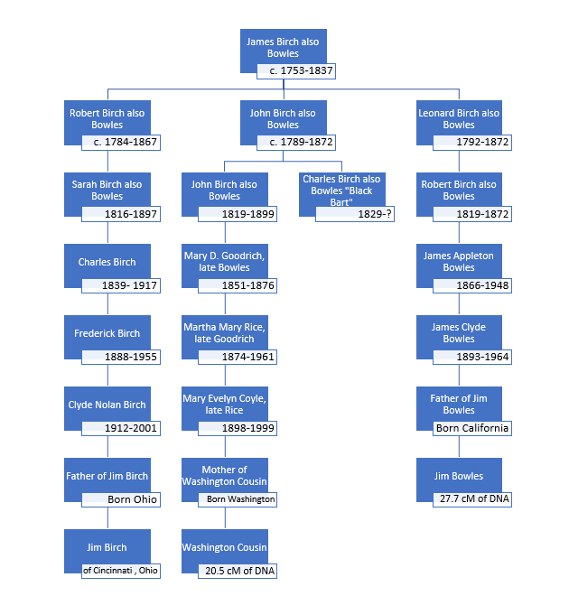
Therefore, the family had to be pieced together using an incomplete record of baptisms and an inconsistent use of surname, but the following tree was eventually constructed:

John’s brother, Leonard, proved pivotal to untangling this family. The Bressingham parish registers contain a number of examples of his family being recorded by the name Birch and also the name Bowles. Leonard and his family also emigrated to Alexandria, Jefferson County, New York around the same time that John and his family did. A naturalization application from 1838 has survived for Leonard and it states that he was then around 44 years of age and had been born in Shelfanger, Norfolk, England (New York, Jefferson County Clerk’s Office, File 5789, Application for Naturalization of Leonard Bowles, 3 September 1838). Leonard, son of James and Rebecca Birch, was baptized 26 February 1792 in Shelfanger parish church (NRO, PD 80/2).
After the blogposts were published, I was contacted by Mr Jim Birch from Cincinnati, Ohio and he was to provide further evidence which proves that this is the family of Black Bart. Jim is a direct line descendant of John and Leonard’s brother, Robert. Robert was born around 1784 and like the rest of James and Rebecca’s children, excepting Leonard, his baptism has not been found in a Church of England parish register. However, as with other members of the family, there is clear evidence of him using both surnames throughout his life. He married Martha Thirston (or Thurston) in Carleton Rode in 1809 as Bowles (NRO, PD 254/8), but they had most of their children baptized into the Shelfanger Baptist Church as Burch (TNA, RG4/1138). In the 1841 census, the family was listed as Bowles (TNA, HO107/758/17/6/7), in the 1851 census as Burch (TNA, HO107/1822/148/21).
Unlike his brothers John and Leonard, Robert stayed in England and Jim had two crucial pieces of evidence that the family were well-known to use both surnames. Firstly, Robert and Martha’s daughter, Mary, married in Shelfanger in 1832 and the marriage register names her as “Mary Burch commonly called Bowles”.

Secondly, at the County Quarter Sessions held in Norwich on 7 January 1835, Robert and Martha’s daughter, Sarah, was sentenced to 6 months at Wymondham Bridewell for larceny. The sessions book records her as “Sarah Burch als[o] Bowles”.

Sarah was Jim’s direct line ancestor. In 1839, she had an illegitimate son, named Charles. Sarah married in 1852 and remained in East Anglia, dying in 1897 in Walsham Le Willows, in Suffolk. Her son Charles sought new opportunities and wider horizons. By 1861, he had moved some 250 miles north to Shildon in County Durham where he was working as a coal miner. He married a local girl, Margaret Watson, and they had seven children, before Margaret died in 1881. In 1882, Charles married Margaret’s half-sister, Elizabeth Watson, and they had a further five children in County Durham. In 1889, Charles and his family boarded the British King at Liverpool and travelled to Philadelphia and then onwards a further 700 miles to Glenmary, in Tennessee, where Charles continued to work in the mining industry. There they had a further nine children. Late in life, Charles moved further north, and he died in Cincinnati, Ohio in 1917. As an adult, Charles appears to have only used the surname Birch and thus gave rise to the Birch line in Cincinnati where Jim still lives today.
Interestingly, Jim had taken an autosomal DNA test with Ancestry® and he identified two distant matches of great interest to this enquiry. The first is another Jim, Jim Bowles of Oregon. Jim is a direct line descendant of Leonard Bowles, through his son Robert, born around 1819, probably in Bressingham, Norfolk. Leonard and his family emigrated to the US at or around the same time as John and Maria and their family and both families initially settled in Alexandria, in Jefferson County, New York. Robert married Susannah Stevens and, like his father and uncle, farmed for a living. In the 1870 US Federal Census, 78-year-old widowed Leonard Bowles is recorded living with his son Robert and his family in Theresa, Jefferson County (1870 U.S. Federal Census, Theresa, Jefferson County, New York, p. 36, Dwelling 286, Family 300, Robert Bowles). In March 1872, tragedy struck. The house of Robert Bowles was consumed by a terrible fire. In an attempt to save all his children, Robert was so badly burned that he died the next day. Leonard, fell down the stairs while making his escape and never recovered, dying a few weeks later. Susannah and the children did all survive, including 6-year-old James Appleton Bowles, who was to become the great grandfather of Jim Bowles. After the death of her husband and father-in-law, Suzannah moved to Wisconsin to be near her family and eventually this branch of the Bowles family settled in Oregon, where Jim lives today.
Not so much is known about the family of the other DNA match of interest, however, I have verified her Bowles connection. She is a direct line descendant of John Bowles, the brother of ‘Black Bart.’ John Jr. as he was known, was born in Norfolk, England around 1819. He married Martha E. Wood and, like his father John Sr and his uncle Leonard, he also farmed, first in Alexandria and then in Theresa. His first child was named Mary D. Bowles. Mary married Lewis Cuss Goodrich and had just one daughter, Martha Mary, before she died, aged only 28. Martha Mary moved to Washington state which is where this branch of the family still live.
The three branches of this family can be constructed thus:

Both Jim Birch and Jim Bowles kindly gave their permission to use their family trees in this reconstruction, but their fathers have been anonymized for the sake of privacy. Likewise, as we have been unable to contact the Washington cousin, both she and her mother have been anonymized.
The tree shows that Jim Birch and his Washington Cousin are 6th cousins, and that Jim Birch and Jim Bowles are 5th cousins once removed. The amounts of DNA shared by Jim with each of his cousins fits perfectly with these relationships and we have here a clear example of what a useful tool DNA can be to the genealogist, even when dealing with such small, shared amounts. Jim has provided both documentary evidence and DNA evidence which surely establishes beyond all doubt that ‘Black Bart’ was Charles Burch, baptized 25 October 1829 in Bressingham, Norfolk, the son of John Birch also Bowles and his wife Maria Hall. I am enormously grateful to Jim Birch for all his assistance and also to Jim Bowles for his willingness to share his branch’s story in this fascinating family history.
Joanne Penn is a professional genealogist at Ancestry ProGenealogists®




This is fascinating! Thank you for doing this research and piecing together this amazing story. I’m a direct descendant of James Birch via his daughter Elizabeth, who married Edward Bell. My grandmother was a Bell. Her grandfather John Henry Bell (grandson of Edward and Elizabeth) emigrated to Quebec from Tibenham, Norfolk in 1836, with his mother, stepfather and brothers. I never knew this information that you have provided about the Bowles/Birch connection and Black Bart! I wonder if DNA evidence and further research can be used to identify the unknown Bowles who was James Birch’s father. I also wonder if James’ son John Bowles/Birch married both Maria Ledgett in 1807 and Maria Hall in 1811. Interesting to note that one of John and Maria’s children had the middle name Ledgett. Perhaps his first wife died young and he wanted to honor her in this way.
LikeLiked by 1 person
I see now that I was still confused by James Bowles/Maria Ledgett and James Bowles/Maria Hall being two distinct families when I wrote my last comment…
LikeLiked by 1 person
Hello Jim – thanks for your comments and I’m really pleased to hear from another Birch/Bowles descendant. The problem with DNA is that autosomal tests can only really reach back 5-6 generations, so we were really on the limit connecting the cousins where we did, it just isn’t going to reach back those few generations more, but it would be worth a direct line male descendant taking a Y-DNA test as these reach back much further. It would certainly interesting to see what surnames came up in the matches. And yes, you are right, two distinct families, both had sons John and I think the middle name Ledgett has been erroneously attached to some people’s trees. There is no evidence that John, son of John Bowles and Maria Hall ever used that middle name.
LikeLike
I am a direct descendant of Leonard Bowles and Mary Ann Stone. There is a direct male lineage up to my maternal grandmother, Florence Bowles (1899-1983). I am descended from the New York Bowles and my grandmother was born, raised, died in Jefferson County, New York.
One story my grandmother told us? That we were related to a great uncle who was a horse thief and robber and he lived somewhere out west. As far as they knew he was hanged. My grandmother had no other information and we mostly blew it off as a ‘family story’. Fifty years after hearing this tall tale, you go and prove that at least part of it was true and of course I had a OMG moment. I also had a good chuckle.
I would like to add that the James A. Bowles mentioned, is the second James A. Bowles of Robert and Susannah. The first was born abt. 1843 Jefferson County, NY. Died 9 Oct 1862. Mortally wounded at the battle of Perryville during the Civil War.
LikeLike
Hi Sam, thank you so much for getting in touch with us.
It’s amazing to think that the story was passed down the family and assumed to be a family tale. It makes you wonder how many other people’s family stories can be proven to be true once you start looking into it.
Thanks also for adding the extra info about the first James A Bowles.
LikeLike
Well, imagine my surprise when doing research on a family after cleaning their headstones lead me down the path to here. Yesterday (9/16/22) I cleaned the headstones of Leonard Bowles and his Wife Mary Ann as well as two of their sons Robert and Leonard Jr in the Old Theresa Cemetery in Theresa, Jefferson County, NY. I think I got a bit more than expected with this families story!!
LikeLike
Well imagine my surprise finding these stories when looking up the families of headstones that I cleaned. Yesterday (9/16/22) I cleaned the headstone of Leonard and his wife Mary Ann as well as their two sons Robert (died in a fire) and Leonard Jr (died by drowning age 17). I was not quite ready for the information I found! They are all buried in the Old Theresa Cemetery in Theresa, Jefferson County, New York.
LikeLike
Hello, it must have really brought the family to life having cleaned their headstones and now to find out all this information about them! Thanks for sharing.
LikeLike
Yes timelessgen..my grandparents (Carlton and Bernice Bowles) both born in 1899 died mid 1970s plots are in the same Cemetery
LikeLike
To timelessgen, thank you for cleaning the headstones! I found them in 2019 but did not have tools for cleaning, so thank you again!
LikeLiked by 1 person
Has anybody heard of Carlton and Bernice Bowles of Evans Mills NY.?
LikeLike